Dataflex 57.282 Datový list Strana 1

Procházejte online nebo si stáhněte Datový list pro Nástěnné držáky pro ploché obrazovky Dataflex 57.282. Dataflex ViewMaster M6 Monitor Arm 282 Uživatelská příručka

  • Stažení
  • Přidat do mých příruček
  • Tisk
  • Strana
    / 1
  • Tabulka s obsahem
  • KNIHY
  • Hodnocené. / 5. Na základě hodnocení zákazníků
Zobrazit stránku 0
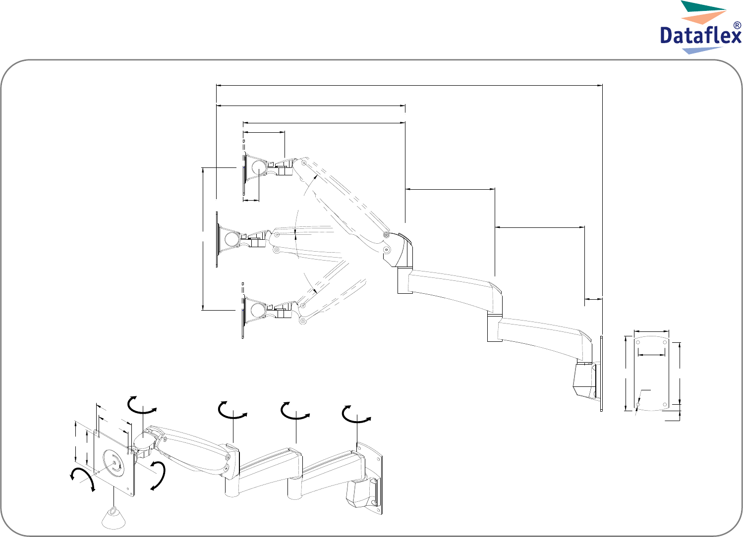
Datasheet 57282
max
10kg
170°
100
75
180°
100
75
180°
360°
270°
180°
125150
12.5
54
69
Ø7
84
325
380
287
180
180
41°
32
41°
36
776
Created 09-07-2009 © Dataflex International BV - Krimpen a/d IJssel, The Netherlands Dimensions in mm - Dimensions en mm - Abmessungen in mm - Afmetingen in mm
Zobrazit stránku 0
1

Shrnutí obsahu

Strany 1 - Datasheet 57282

Datasheet 57282max10kg170°10075180°10075180°360°270°180°12515012.55469Ø78432538028718018041°3241°36776Created 09-07-2009 © Dataflex International BV

Komentáře k této Příručce

Žádné komentáře